Publication of the first research to show repression of a single transcription factor can reverse cell aging
Junevity founders publish their work in PNAS in January 2026
Junevity co-founders Dr. Janine Sengstack and Dr. Hao Li together at the University of California San Francisco (UCSF) set out to identify novel transcription factor targets for rejuvenation back in 2017.
In January 2026, their work published: Sengstack et al. Systematic identification of single transcription factor perturbations that drive cellular and tissue rejuvenation, PNAS, 2026
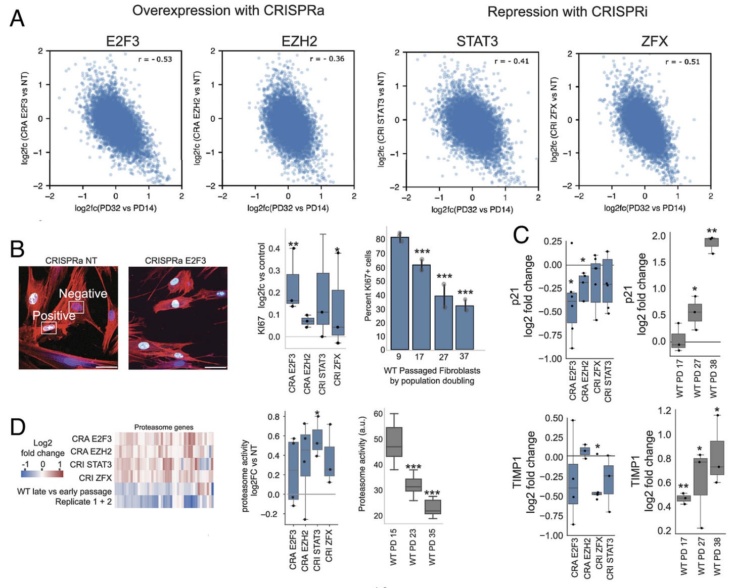
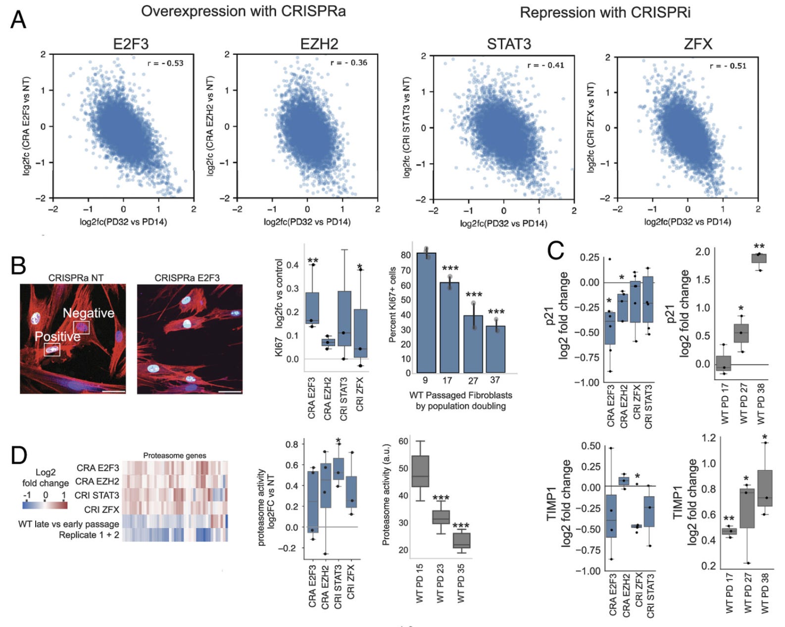
The study describes a data-driven framework developed at UCSF that integrates global transcriptomics, computational modeling and targeted genetic perturbations with CRISPR-based Perturb-seq to uncover transcriptional control points that drive cellular rejuvenation. Using this approach, the authors identified multiple single-factor perturbations that reversed hallmarks of aging in human cells and demonstrated tissue-level rejuvenation in vivo, without inducing dedifferentiation or oncogenic programs.
They found four unique transcription factors that could each independently restore cellular aging hallmarks. Two were via overexpression, and two were via repression. This is the first study to demonstrate single-target repression can cause rejuvenation.

“Our work at UCSF laid the groundwork for the platform and therapeutics we are developing at Junevity. This research, with the preprint in 2022, was the first to show that repressing a single transcription factor could rejuvenate cells. Single-target repression enables siRNA as a modality, significantly improving therapeutic translatability for cell reprogramming with once every 6-12 month dosing, low manufacturing costs and a strong safety profile," said Dr. Janine Sengstack, PhD, the co-founder and Chief Scientific Officer at Junevity and co-first author of the paper.
UCSF posted an article covering the publication, including some beautiful images by Dr. Sengstack from her research.
Dr. Sengstack’s breakthrough research led to the founding of Junevity to bring siRNA reprogramming therapeutics to patients. The proprietary Junevity RESET platform uses omics, genetic linkages, machine learning and siRNA to unlock novel cell reprogramming targets for therapeutic development. Previously “undruggable,” this technology enables targeting of transcription factors, which are master regulatory genes.
We look forward to bringing the first programs from the RESET Platform, inspired by this breakthrough research, to human clinic trials.
Please see the full PNAS research article here: https://doi.org/10.1073/pnas.2515183123


